Stegosaur YM2149 Game Module for RC2014/RCBus

13 Jan 2026

Next module to be downsized, is the YM2149 Game Module

Assembled Profiled

Here is the new new module in the Stegosaur series. The Stegosaur YM2149 Game Module.

Like the other modules, it is an alternative to the Yellow Module. With some difference - and the big visual difference is the height reduction.

Let me highlight some of the key changes:

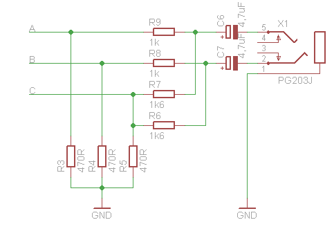
Pseudo Stereo Output

By popular demand, I have updated the design to incorporate the ‘golden ratio’ stereo mix. I am not 100% sure where it first appeared - I see references to https://hw.speccy.cz/ayinterface.html - so not 100% sure who to credit. Many kits based on the YM2149/AY-3-8910 chip have implemented this output circuit.

The chip has three separate channel outputs (A, B and C) - and by using some resistors dividers to spread the signals across the left and right channels, we get a very full wall of stereo sounds for our games and music playing programs.

Updating the GAME module to produce stereo output, also meant I needed to update the design of the MSX Music module to passthrough this stereo mix. So its design also had to be updated. More on that in the next post.

Controller Connectors

In comparison to the Yellow MSX module, I remove the game controller DB9 connectors to an optional expansion board.

This new revised packaging should help anyone who wants to place their kit in a custom designed case. As most games and applications will work just fine using the keyboard, the lack of a controller interface is not too big a deal.

Optional Support for AY-3-8910

An extra jumper and an optional on-board clock divider circuit, and we can support the very similar and compatible chip - the AY-3-8910.

Dropped the on-board clock

In the interest of saving space and simplifying as much as possible, I removed the on-board clock generator. This module is expected to get a clock signal from the main bus (CLK1 or CLK2). Typically that will be generated by the V99x8 RGB Module - which will be used by this module and some other modules of the series.

I have more details of the module and schematic up on my site now: https://www.dinoboards.com.au/stegosaur/game/

And its listed on my shop for sale as a kit https://shop.dinoboards.com.au/product/stegosaur-ym2149-game/

Previous